基于能力测评的内训定制
我们致力于为企业供应管理专业人士提供极具价值的供应链与物流、采购和运营管理专业咨询与培训,将完整的理论体系和富有成效的实践技能相结合,全面提升供应链管理人士的专业素养。同时,我们以CILT课程体系为基础,为企业的供应链与物流、采购和运营管理部门,提供定制化的企业内训服务。
我们为企业内训提供多种方式的选择,精英带精英,让顶尖的供应链人,成就更顶尖的你!
选择一:整套体系
以CILT体系作为员工培训体系
以CILT全球统一考试作为培训考核
选择二:部分课程
根据职能选择部分课程
核心能力提升
选择三:组合定制
核心能力提升
核心能力提升
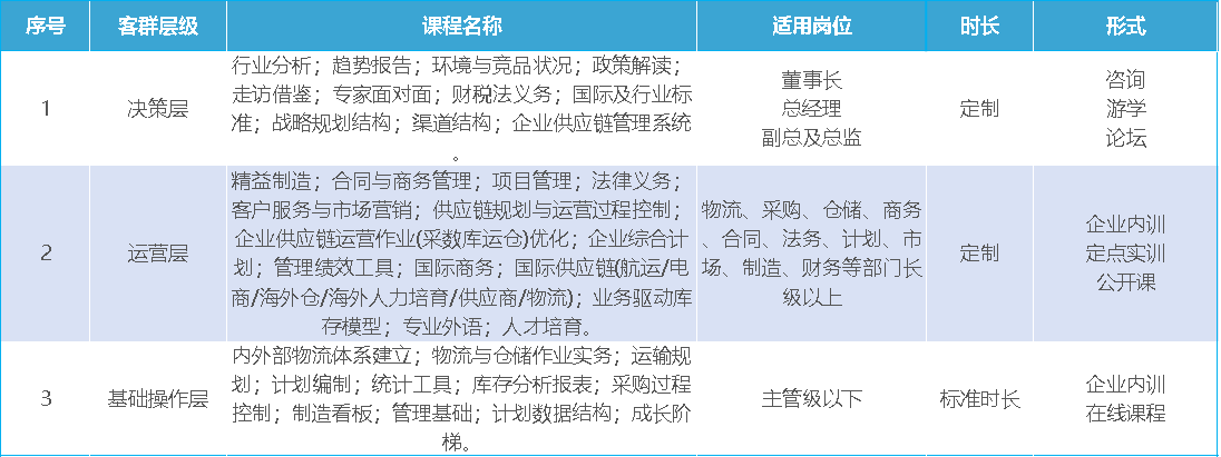
很多企业选用CILT 5级课程体系作为供应链与物流、采购和运营管理部门员工的入职培训,CILT 6级课程体系作为供应链或运营(计划、运营、采购、仓储、商务、合同、法务、营销、物流、市场、制造、项目管理、财务会计等)相关的管理职位(经理、总监、副总、总经理、董事长)的进阶培训,系统提升各部门成员的知识、技能与认知水平。
基于能力测评的分级提升方案:
基于供应链与物流、采购和运营管理人员的能力模型,进行系统的能力模块测评,并生成有效的能力测评报告,详细了解组织成员的在供应链与物流、采购和运营管理模型下的能力强项和短板,并据此提供有针对性的业务层和管理层分级课程建议。

基于具体需求的定制化组合课程:
企业基于供应链与物流、采购和运营管理现状,针对迫切需要解决的问题,或者年度工作改进计划中人员的能力不足,罗列迫切需要培训和提升可的版块,我们给出有针对性的培训组合方案和课程。
当然,也可以在我们热门的定制化课程库中直接选择。

20%线下课+20%辅导+50%企业诊断现场改善的实施模式;
将先进的供应链理论融入企业经理人实践;
授权讲师指导模式;
培养企业内部供应链规划与运营精锐团队,打造改善文化。








